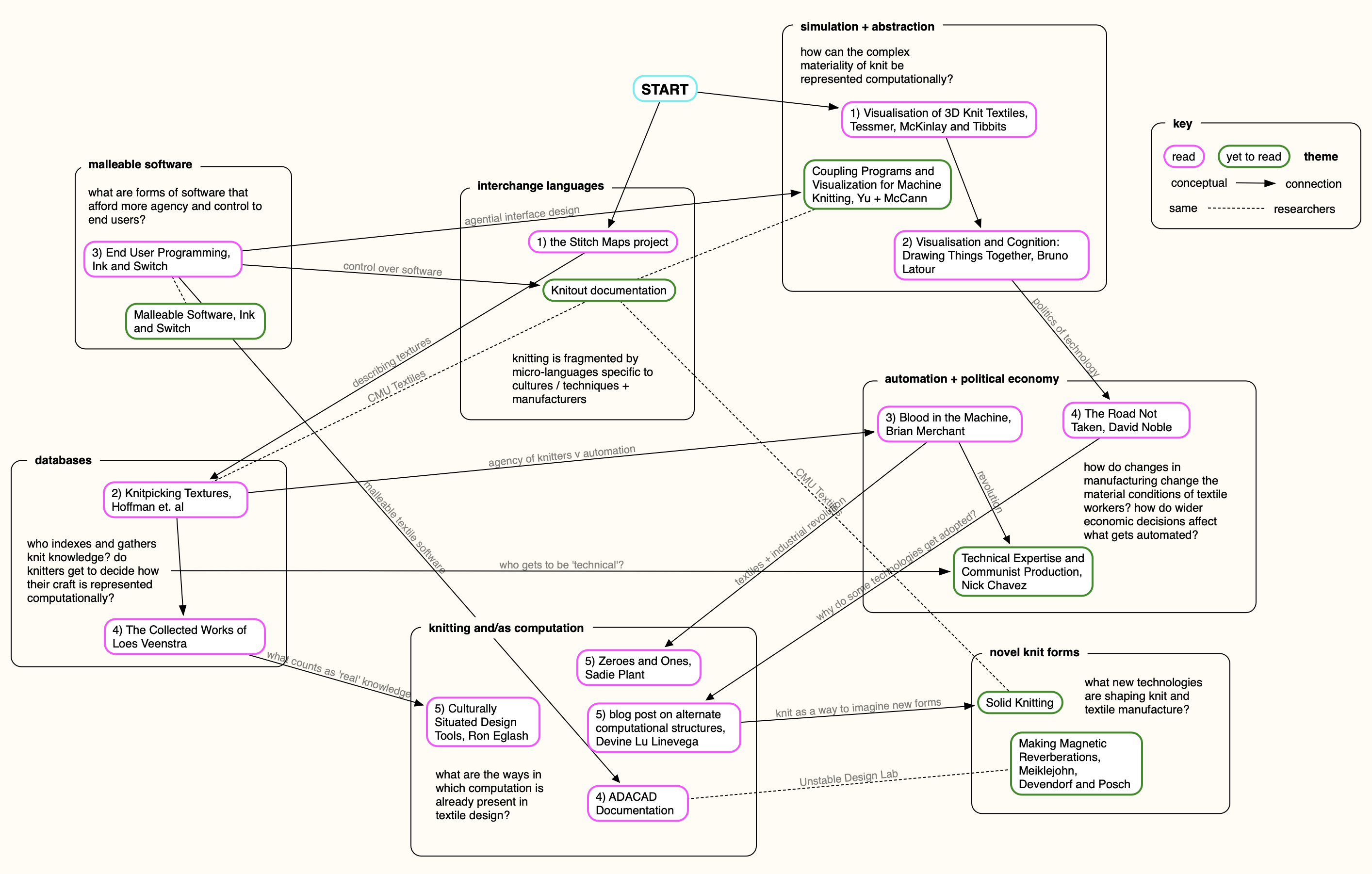
The Knit Tech Reading Group (KTRG) meets monthly to discuss contemporary research in knitting technology. The aim of the group is to convene practitioners and researchers from a diverse range of backgrounds to further discussion of the following questions:
- what are the idiosyncrasies of knit as a medium? why is knitting like that?
- when designing tools for the creation of knit textiles, what kinds of task and operation have been under-considered?
- how do we evaluate the quality (in terms of craftsmanship, design, sustainability, ease of use) of new advances in knit technology?
- how can software tools (made using code) work with and for experienced knitters? how can or should they work for people with little or no knit experience?
- does industry want knitters who code? could knitters who code make a more equitable industry?
We convene an open reading group at 4pm GMT, on the third Thursday of every month. Each month, we will pre-read and then discuss two readings (normally research papers), both relating to a particular theme within knitting and technology. A document of past and future readings is available here. You can sign up to the mailing list here.